大发在线登录官网
首 页
关于大亚
集团介绍
经营团队
发展历程
大发在线登录官网
大发在线登录官网
大发在线登录官网
行业资讯
创新专题
产业版块
大家居
智能包装
新材料
新能源
品牌家族
圣象
大亚人造板
大亚包装
大亚车轮
大亚置业
加入大亚
人才观
社会招聘
校园招聘
信息公布
招投标信息
ENG
首 页
关于大亚
集团介绍
经营团队
发展历程
大发在线登录官网
大发在线登录官网
大发在线登录官网
行业资讯
创新专题
产业版块
大家居
智能包装
新材料
新能源
品牌家族
圣象
大亚人造板
大亚包装
大亚车轮
大亚置业
加入大亚
人才观
社会招聘
校园招聘
信息公布
招投标信息
English
信息公布
Publicity
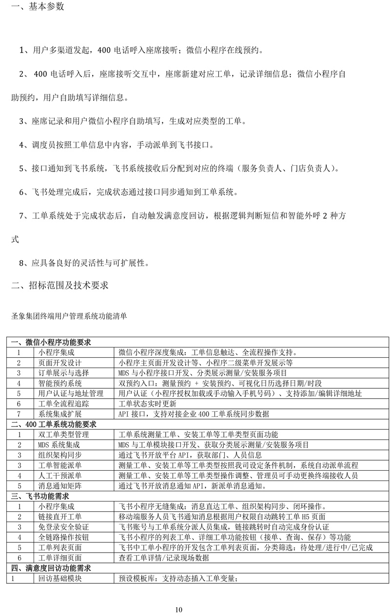
圣象集团有限公司圣象集团终端用户售后管理系统招标文件
2025-07-23
8382
附件:圣象集团终端用户售后管理系统招标文件-0723
附件:投标文件
关于大亚
集团介绍
经营团队
发展历程
大发在线登录官网
大发在线登录官网
大发在线登录官网
行业资讯
创新专题
产业版块
大家居
智能包装
新材料
新能源
品牌家族
圣象
大亚人造板
大亚包装
大亚车轮
大亚置业
加入大亚
人才观
社会招聘
校园招聘
信息公布
招投标信息
大亚科技集团有限公司
地址:江苏省丹阳市经济技术开发区齐梁路99号大亚工业园(212310)
电话:
传真:
E-mail:
@copy; 2025 - Copyright DARE All Rights Reserved